I’ve said before that the aesthetics of the Form 1 make me want to 3D print artistic things, not mundane things. Over the past 6-7 months, as I’ve messed around with smaller, more refined 3D objects, I’ve inadvertently strayed into an area that I have had no previous experience with: jewelry.
Tag Archives: Blender
Steps to Stones, or, Generating Nature
One of the things we love about living in the Pacific Northwest is the abundance of rocks and stones unlike any we have seen elsewhere. I know it sounds strange, but the variation of color, texture, pattern, and shape always provides inspiration and enjoyment. We have collected a fair number from beaches, fields, streams, rivers, and our own land as we dig holes for plantings.
Our front living room is being decorated in a “natural history library” style, with our bookcases, our antique prints of bats, frogs, sea creatures, and of course a collection of rocks placed nicely in an old printer’s letterpress tray and hanging on the wall.
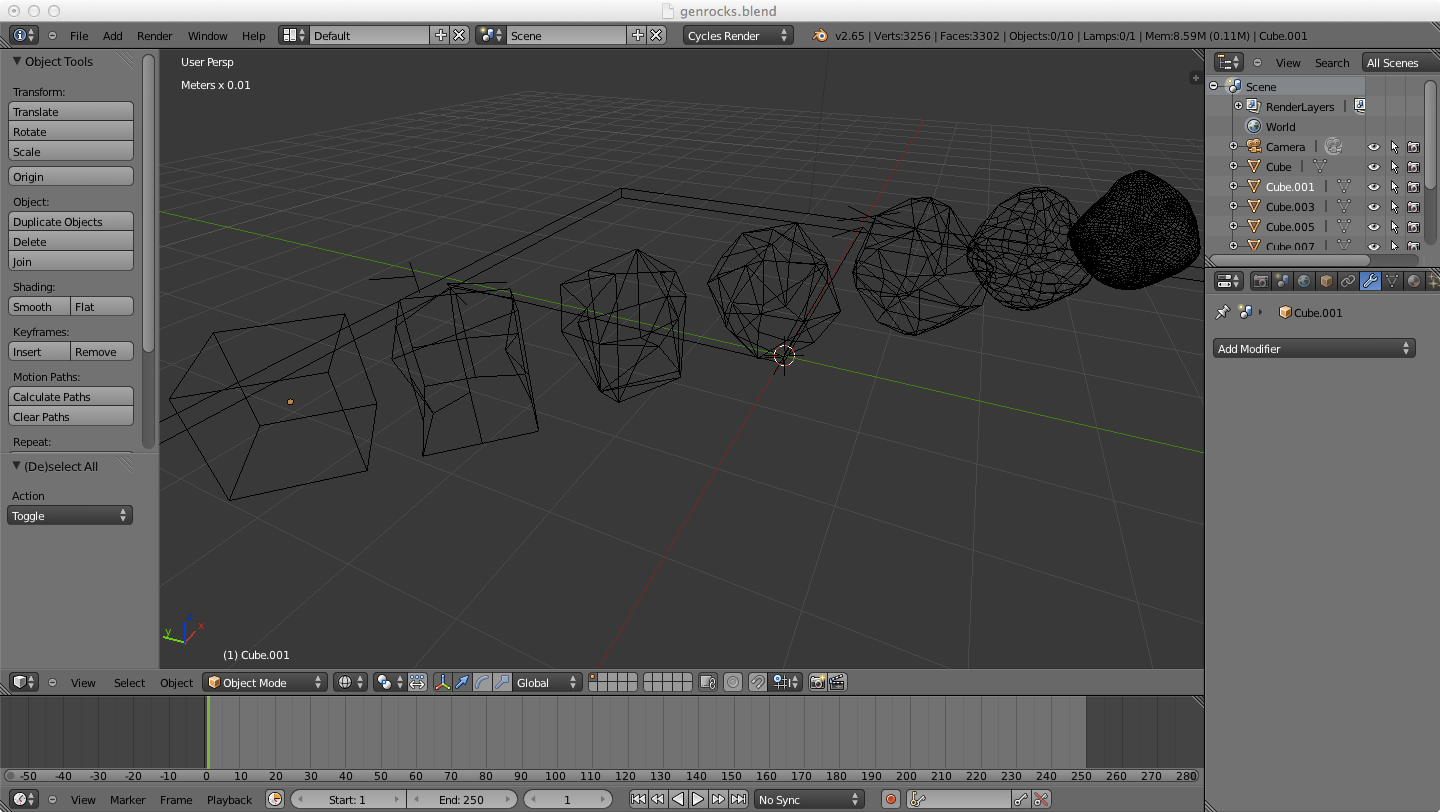
Looking at the rocks recently, I thought that it would be interesting to create my own stones using a generative approach to their design — morphing from rock shape to perfect cube shape — that I could 3D print and put with the real rocks. Having recently done a fair number of designs utilizing Blender’s various deformation tools, I knew this was not going to be a difficult project to model.
What I’ve Been 3D Printing – Winter into Spring 2013 Edition
Winter came. And six hours later it was gone. Whew!
Winter has not stopped me from 3D printing quite a few new things. What I haven’t had time for, thanks to the craziness of day job, is finishing any of my big projects, or writing up stories around my smaller pieces. So, I’ve decided to just post some pictures and quick blurbs on what I have been able to accomplish, to serve as a snapshot in time and maybe some inspiration to someone looking for new things to try.
Continue reading
Decimated Decor Decorum
The Pacific Northwest has proven to be amazing, and as we felt it was worth putting down roots here, we purchased a house! Of course, with any house comes the “to do” list. This time, though, I have my trusty 3D printer to help out.
Immediately there were two things that needed my attention, one mechanical, one ornamental. First was a sliding door guide — nothing terribly interesting, but easy to recreate, 3D print, and have it work like nothing was ever wrong. You can view and download this guide piece on Thingiverse.
Second, the ornamental, were some finials—you know those things at the end of the curtain rods—for the dining room curtains. The ones there were not ugly, just not our style. My wife looked around online and found some that she liked, but they were rather pricey. She said they were on Restoration Hardware’s site, so I went snooping. I found a few that were nice, but I saw some “hand forged” ones that were in the $50 range for two, and looked like something I could recreate and 3D print. So for fun I modeled one, 3D printed it, and showed it to my wife who replied “great – we need three more”. So I got busy.
This post will focus on how to create the “hand hammered” style using various tools, and my choice for finishing it the way I did; a bit of design process, and a bit of crafty craft.
A Long Weekend Full of Wonderful Things
Ten. That’s how many completed print jobs I managed over the long holiday weekend. Yes, there was also one aborted print. Ten is fantastic given my previous concerns about over-heating, bad electricity, inconsistent temperature settings, and so forth. And the outside temperature was below 100-degrees for the first time in seemingly years. This really was a good weekend for printing. Of course, just a few miles away, Texas burns; not all is cake and ice cream.
Pretty Thing Number One
So once I started printing things, my sci-fi loving wife’s eyes sparkled (more than normal) and she had a “we can replace every plastic piece in the house with something custom” moment. What I love about her is this was immediately followed by “you could drive someone mad with real subtle changes, too”. Yes. Indeed.



